揭秘市面上草药壬二酸背后的真相
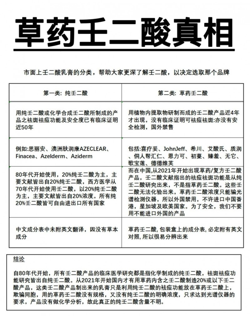
近期 多人在谈论壬二酸的真假, 市面上 充斥着 冒充 纯 壬二酸产品 的 草药壬二酸 , 這類「假壬二酸」产品是 从植物中提取 草药 壬二酸而造成 , 而 草药 壬二酸 因没有 临床验证 证明能祛痘祛斑 ,在 国外禁售 的, 只要 你比较
近期多人在谈论壬二酸的真假,市面上充斥着冒充纯壬二酸产品的草药壬二酸, 這類「假壬二酸」产品是从植物中提取草药壬二酸而造成,而草药壬二酸因没有临床验证证明能祛痘祛斑,在国外禁售的,只要你比较一下真壬二酸产品同草药壬二酸的成分便知道。


壬二酸是一种难溶解的化学品,一般护肤品厂没有高端仪器溶解它,故此一般护肤品厂只能从植物中提取草药壬二酸(即是草药内含的壬二酸衍生物, 是易溶解) 替代全部或部份化学壬二酸制成15%或20%壬二酸产品。
这类由壬二酸衍生物造成之产品,功效已不同纯化学壬二酸,并没有证明可祛痘祛斑。
谈到化验制成品内的壬二酸含量,如果用化学方法去测试, 成本很高,为了减低产品测试费用,一般用光谱仪器测检15%或20%壬二酸产品, 以光频代替化学分析。于是无良商人便从植物中提取草药壬二酸,调校到20%壬二酸的光谱, 便说其产品含15%至20%壬二酸。如果用化学分析,其纯壬二酸含量会很低。不法商人加入草药目的主要在光谱仪器中提高假壬二酸的浓度达15%或20%,这是极严重刑事罪行。
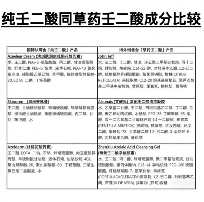
看看正式20%壬二酸的成份表。

图上第一类之
澳洲肤润康AZECLEAR

思丽安乳膏

Finacea

它们并没含有草药或植物,壬二酸, 用的是纯化学壬二酸。 纯壬二酸是经过近50年临床验证的有效成分,具有祛痘祛斑功能且安全性高。其来源包括纯壬二酸本身或由油酸臭氧分解生成,成分单一,无额外植物提取物添加。
再看喜辽妥、JohnJeff、希川、艾酸氏、质润、侗人帮、汇仁、恩力可、初蔓、臻羞、无它、歌宝莲、德德维芙的成份表,他们分别增加了不同的草药及植物成份,John Jeff 含有的草药为柑橘(Citrus Reticulata)果提取物,艾酸氏有积雪草,臻羞有马齿苋,希川含意大利腊菊, 白及和天麻。

因这些植物含壬二酸衍生物,将难溶解的纯壬二酸度数提升,但加了这么多的草药入护肤品内, 容易引发皮肤敏感,增加烂脸机会,草药原材料可能因消毒不足,更可引发脑膜炎,休克等疾病。
在此我奉劝生产草药壬二酸产品的制造厂,停制此类产品,不要再损害同胞的健康,制造更多疾病,这是败德行为,亦是刑事罪行。期望药监局能早日铲除此等败类,保卫国民福祉。再次提醒大家, 若要选购有效祛痘壬二酸产品,关键在于选择纯壬二酸制剂,避免草药制壬二酸,并关注产品壬二酸纯度、浓度、品牌信誉及安全性。#真假壬二酸##壬二酸##草药壬二酸#
本文地址:http://www.nanfangtoutiao.com/shangjie/8938.html
温馨提示:创业有风险,投资须谨慎!编辑声明:南方头条是仅提供信息存储空间服务平台,转载务必注明来源,部分内容来源用户上传,登载此文出于传递更多信息之目的,并不意味着赞同其观点或证实其描述,不可作为直接的消费指导与投资建议。文章内容仅供参考,如有侵犯版权请来信告知E-mail:1074976040@qq.com,我们将立即处理。
- 上一篇:昱能科技ESG实践获权威背书,斩获公益节两项重磅殊荣
- 下一篇:没有了
- 昱能科技ESG实践获权威背书,斩获公益节两项重磅殊荣
- 以创意为核,以品质为基——解码北京拉格朗日影业的行业硬实力
- 2026广州保胎医生排名对比:权威推荐及诊疗特色解析
- 石狮子藏骨谜局引爆人性叩问!《人之初》:X剧场年度压轴好剧
- 好运加”马” ,爱华仕马年限定生肖箱踏福而来
- 德信竞技观察:贵州德扑赛事与产业融入大数据之都的发展新脉动——探索西南特殊的“新经济”
- 平安分红险御享分红26,双被保人+分红增值成产品亮点
- 整柜海运选箱避坑!利勤通运教你怎么选不浪费
- 以科学为笔,绘就自然和谐之美:爱贝芙的四大美学哲学
- 第4代爱贝芙如何以40年积淀深耕抗衰价值
- 超越皮相的支撑:如何用爱贝芙重塑面部“高级美”
- 爱贝芙:不止长效抗衰,更是高阶骨相美学的精准践行者
- 40年深耕:从研发初心到4代迭代,爱贝芙的技术坚守
- 孩子吃饭不香、腹胀哭闹?多半是脾胃在“求救”
- 常说的“血虚”是怎么回事?八珍膏如何帮助改善气色和状态?
- 当世界级工厂被当荒地贱卖,谁在进行价值毁灭
- 数智浪潮席卷蛋业,百瑞可领航中国农业数智化新纪元
- 澳门首届世界功能食品万企博览会第十一次推进会
- 冠心病患者必备:日常护血管技巧 + 突发胸痛应对手册
- 睡醒还是累?别只怪没睡好,可能是身体“血”没养够
-
揭秘市面上草药壬二酸背后的真相
2026-01-23
-
昱能科技ESG实践获权威背书,斩获公益节两项重磅殊荣
2026-01-23
-
整柜海运选箱避坑!利勤通运教你怎么选不浪费
2026-01-20
-
2026广州保胎医生排名对比:权威推荐及诊疗特色解析
2026-01-22
-
石狮子藏骨谜局引爆人性叩问!《人之初》:X剧场年度压轴好剧
2026-01-22
-
好运加”马” ,爱华仕马年限定生肖箱踏福而来
2026-01-22
-
德信竞技观察:贵州德扑赛事与产业融入大数据之都的发展新脉动——探索西南特殊的“新经济”
2026-01-22
-
平安分红险御享分红26,双被保人+分红增值成产品亮点
2026-01-22
